Model Penelitian 4d
Thiagrajan 1974 menganalisis 5 kegiatan yang dilakukan pada tahap define yaitu. Define Pendefinisian Design Perancangan Develop Pengembangan dan Disseminate Penyebaran.

Ishaq Madeamin Blog Model Pengembangan Four D
Pengambilan data dilakukan melalui lembar validasi lembar observasi dan tes kemampuan komunikasi matematis.

Model penelitian 4d. Prosedur penelitian dan pengembangan berpedoman pada model 4D Four D Model. Penamaan ini diinisiasi langsung oleh pencetusnya yaitu Sivasailam Thiagarajan dan timnya. Rancangan Pengembangan Bahan Ajar Model 4D.
1974 berguna untuk merangkum hasil dari analisis konsep dan analisis tugas untuk menentukan perilaku objek penelitian. Development yang mengacu pada model 4-D modifikasi S. Pengembangan LKM Bioteknologi menggunakan model PBL melalui prosedural yang mengadopsi model 4D dari Thiagarajan Semmel dan Sammel.
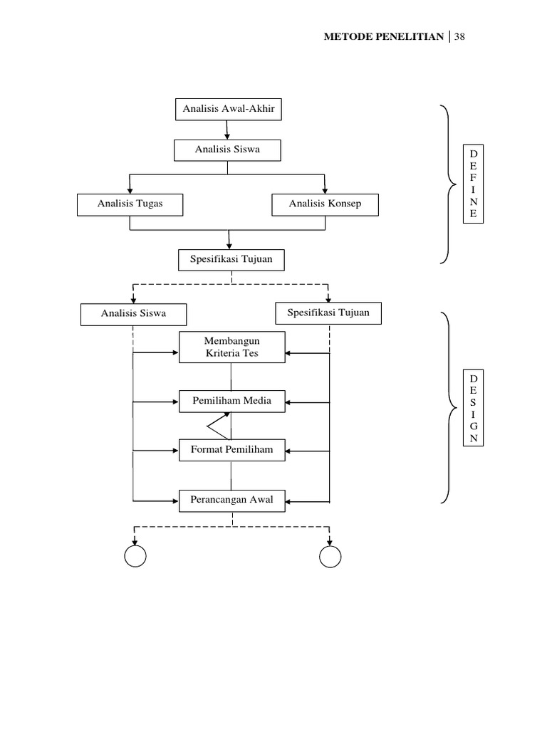
Define Pendefinisian Tahap ini sering dinamakan analisis kebutuhan. Model pengembangan 4-D tahap utama yaitu Define Design Develop dan Disseminate atau diadaptasikan menjadi model 4-P yaitu pendefinisian. Jenis penelitian ini adalah penelitian dan pengembangan Research and.
Model pengembangan 4D four-D model telah diterapkan dalam penelitian ini dengan empat tahap yaitu define design develop dan disseminate. Model ini memiliki kesamaan dengan model pengembangan sistem basisdata yang telah diuraikan sebelumnya. Model 4D model ADDIE dan masih banyak lagi yang lainnya.
Model 4D yang dikemukakan oleh Thiagarajan Semmel dan Smmel 1974 dalam Saryono LP2-UM merupakan model pengembangan perangkat pembelajaran. Penelitian ini bertujuan untuk mengetahui kelayakan respon peserta didik dan pendidik serta efektivitas media pembelajaran learning management system LMS Moodle. Model ini terdiri dari 4 tahap pengembangan yaitu Define Design Develop dan Disseminate atau diadaptasikan menjadi model 4-D yaitu pendefinisian perancangan pengembangan dan penyebaran.
Thiagarajan dkk yang mengemukakan bahwa Model 4D merupakan model pengembangan perangkat pembelajaran yang terdiri dari 4 tahap diantaranya. Tujuan penelitian ini adalah untuk mengetahui cara mengembangkan modul dan kualitas pengembangan modul pembelajaran biologi model 4-D berbasis pendekatan saintifik materi klasifikasi hewan pada siswa kelas VII SMP Negeri 23 Ambon. Tahapan model pengembangan meliputi tahap pendefinisian.
Variabel bebas dalam penelitian ini adalah penggunaan model pembelajaran 4D Variabel terikat dalam penelitian ini adalah hasil belajar PKn mahasiswa semester 1 prodi PPKn Unasman tahun pelajaran 20122013. Penelitian ini dirancang sebagai model penelitian Research and Development R D. Model 4D ini memiliki siklus pengembangan yang terdiri atas 4 empat tahapan pengembangan yaitu pendefinisian perancangan pengembangan dan penyebarluasan.
Penelitian bertujuan untuk mengetahui model PBL yang terdapat dalam agar mahasiswa dalam melakukan kegiatan perkuliahan Bioteknologi secara terprogram melalui sintaks PBL. Adapun hasil yang diperoleh pada tiap-tiap fase pengembangan media pembelajaran yang dimaksud diuraikan berikut ini. Penelitian ini merupakan penelitian pengembangan dengan menggunakan modifikasi dari model pengembangan 4-D Define Design Develop Disseminate yang dibatasi hanya sampai pada tahap ke-3.
Dalam Ulya 2019 terdapat pendapat dari S. Define Pendefinisian Tahap define adalah tahap untuk menetapkan dan mendefinisikan syarat-syarat pembelajaran. Untuk memudahkan proses penelitian maka disusunlah alur penelitian.
Subjek dalam penelitian ini adalah siswa kelas XI MAN I Makassar Tahun Ajaran 20172018. Walaupun demikian model pengembangan ini tetap banyak peminatnya dan sebenarnya tidak sesimpel yang dibayangkan. Model pengembangan 4D ini memang sering.
Penelitian ini mengacu pada model pengembangan 4D seperti yang telah dijelaskan sebelumnya. Analisis bisa dilakukan melalui studi literature atau penelitian pendahuluan. Model pengembangan perangkat 4-D dikembangkan oleh Thiagarajan 1974 yang terdiri atas empat tahapan yaitu.
Model Pengembangan Pembelajaran Penelitian pengembangan yang dilakukan peneliti adalah metode pengembangan development research dengan menggunakan pendekatan pengembangan model 4D four-D model. Pengembangan perangkat pembelajaran model 4D yang dimodifikasi menjadi 3D pada bab III karena. Syarat-syarat pengembangan produk yang sesuai dengan kebutuhan pengguna serta model penelitian dan pengembangan model R D yang cocok digunakan untuk mengembangkan produk.
Instrumen pengumpulan data yang digunakan adalah angket kelayakan dan. Model Pengembangan Perangkat Pembelajaran 4-D Thiagarajan Semmel dan Semmel 1974 Tahap I. Desain penelitian dalam uji coba pada tahap development akan menggunakan desain -shout case studyone.
Jenis dan Prosedur Penelitian 1 Jenis Penelitian Penelitian ini tergolong penelitian pengembangan. Inti kegiatan pada setiap tahap pengembangan juga hampir sama. Model yang digunakan peneliti dalam penelitian ini adalah model penelitian 4D.
Rincian waktu dan kegiatan yang dilakukan dalam mengembangkan perangkat pembelajaran dapat dilihat pada tabel 41 berikut. Model pengembangan perangkat Four-D Model disarankan oleh Sivasailam Thiagarajan Dorothy S. Model pengembangan yang akan direncanakan dalam penelitian ini mengikuti alur dari Sivasailam Thiagarajan Dorothy S.
Pengembangan media pembelajaran dalam penelitian ini merujuk pada dua syarat kualitas yaitu valid dan efektif. Model 4D ini mempunyai beberapa tahapan. Front and analysis mengdiagnosis awal.
Model 4D dikembang oleh Thiagarajan 1974 yang merupakan singkatan dari Define Design Development and Dissemination. Tulisan ini disarikan dari berbagai sumber. Semmel dan Melvyn I.
Desain penelitian dimodifikasi menjadi 3 langkah yaitu tahap define design dan develop dikarenakan. Jenis penelitian yang digunakan adalah model pengembangan media yang mengacu teori Thiagarajan dengan desain pengembangan 4D Four-D Model. Model Thiagarajan ini dikenal dengan Model 4-D yang dilakukan melalui 4 tahap yaitu pendefinisian define perancangan design pengembangan develop dan penyebaran disseminate Thiagarajan 1974.
Produk model penelitian dan pengembangan ini lebih rasional dan lebih lengkap daripada model 4D. Define design develop dan disseminate atau diadaptasikan menjadi model 4-D yaitu. Penamaan model pengembangan Four D 4D ini diambil dari empat tahap pengembangan yaitu Define Design Develop dan Disseminate.
Model pengembangan 4-D terdiri atas 4 tahap utama yaitu. Semmel dan Melvyn I. Pendefinisian perancangan pengembangan dan penyebaran.

Penelitian 4d Models Rahayu Dwisiwi Sr Ppt Download

Bab Iii Metode Penelitian Jenis Penelitian Ini Adalah Penelitian Pengembangan Research And Pdf Free Download

Moeljadi Pranata Model Pengembangan Five D

Gambar 1 Model Pengembangan Media Download Scientific Diagram

Metode Penelitian Pengembangan Ppt Download

Ishaq Madeamin Blog Modifikasi Model Pengembangan Tahap Pengembangan

Metode Pengembangan Perangkat Pembelajaran Model 4d Ranah Research

Model Penelitian Pengembangan Addie Ranah Research

Buku Tentang Model Pengembangan 4d Pdf Berbagai Buku
Olahraga Untuk Semua Perangkat Pembelajaran

Gambar 1 Alur Pengembangan Model 4 D Adaptasi Dari Thiagarajan 1974 6 9 Download Scientific Diagram
Posting Komentar untuk "Model Penelitian 4d"